47 GHz WR22 switch

 

 

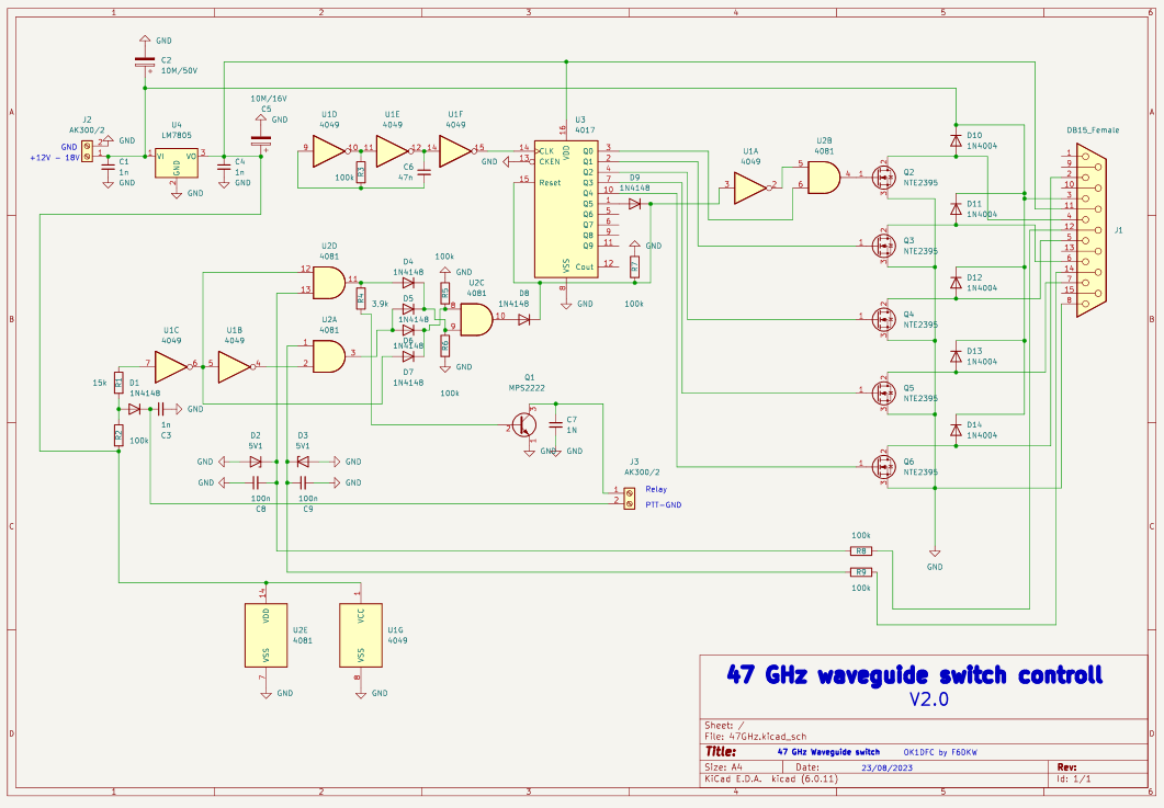
I have new WR22 switch. For a controll was necessary to build PCB which replace original controll system.

 

PCB design by F6DKW Datasheet of WR22 switch Switch PCB

                                                                                                            

PCB

Schema

 

WR22 switch and EB3FRN LNA - PCB OK1DFC by F6DKW

 

home page